此信息由福州大学审核并发布(查看原发布网址),应届生求职网转载该信息只是出于传递更多就业招聘信息,促进大学生就业的目的。如您对此转载信息有疑义,请与原信息发布者福州大学核实,并请同时联系本站处理该转载信息。
[福建]厦门工学院
职位:2026招聘
发布时间:2025-11-07
工作地点:其它
信息来源:福州大学
职位类型:全职
职位描述
【专项招聘】 事业单位 | 厦门工学院2026校园招聘简章
发布时间:2025-11-07 11:15 ![]()
一、单位简介
厦门工学院是2009年经国家教育部批准设立的民办本科高校,2019年通过教育部本科教学工作合格评估,2025年获批硕士学位授予单位培育建设项目。学校坐落于福建省厦门市,人文底蕴深厚,开风气之先,特色鲜明,环境优美,气候宜人,交通便捷。
学校秉承 立德树人,以文化人 的教育理念,以 百年树人,百年名校 为办学愿景,推行 博雅教育,知识教育,能力培养 三位一体的人才培养模式,正高标准推进以 高阶教学、AI教育、产教融合 为鲜明特征的新一轮教育教学改革,致力于培养高质量的应用型人才。
学校在教师包班育人、文化育人、环境育人等方面取得了尤为突出的成效。高阶教学以有效教学、智慧教学、学生第一视角为鲜明特征,已成为老师们的共同追求。学校正在探索一生两院(学院和产业学院)、一体两翼的人才培养新路径,产业学院、创新工作坊、双师双能、产教融合等已经成为教育教学的新常态。学校在AI教育、人工智能研究及其融通运用等方面,超前布局,体系完备。
学校在办学和教书育人的各个方面践行 以生为本,以师为尊 的理念,办学综合条件日益完善,人才培养质量稳步提升,深受社会好评与广大考生青睐。为满足学校高质量发展需要,现诚聘优秀教育人才加盟学校,安居乐业,深耕厚植,用理想的教育实现教育的理想。
二、基本条件
1.遵守党和国家政策,遵纪守法,无不良记录。
2.认同学校愿景、使命和价值观,全身心投入教育。
3.身体健康,心态年轻,精气神饱满,状态良好,思维活跃,具备良好职业素养和适岗能力。
4.以生为本,认同以育人教学为教师核心职责的理念。
5.沟通与表达能力优秀,课堂表现力与组织能力强。
6.育人有方,教学得法,以学生为主体,课堂效果好。
7.产教融合意识强烈,实践技能与实践指导能力强。
8.融通运用,拥有扎实的学术基础和独立科研能力。
9.责任心、事业心、创新意识强;稳定发展意愿明确。
10.具有高校教育教学、科研院所、企业行业、部队等工作经验的,具有台港澳、海外留学或访学教育背景的,外籍教师能用中文流畅教学和交流的,均优先考虑。
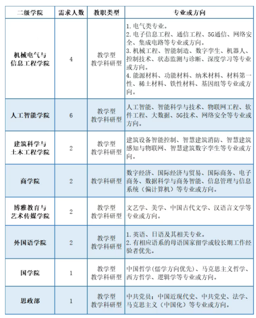
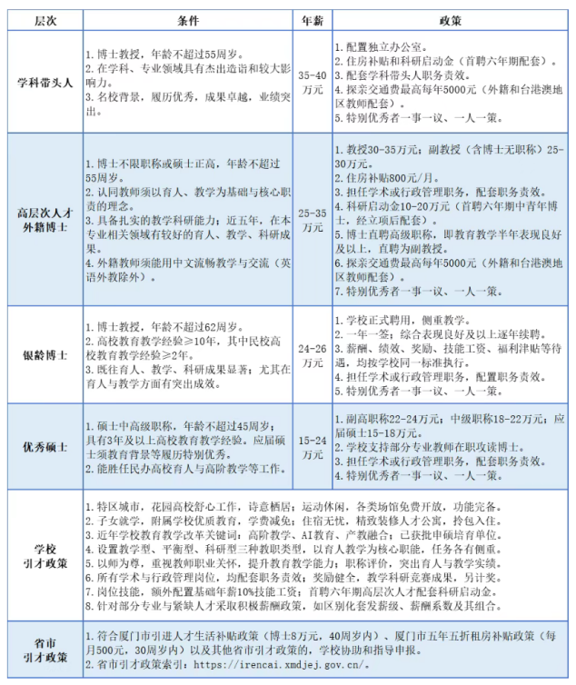
三、招聘计划
(一)学科带头人
(二)高层次人才
(三)外籍博士
(四)银龄博士
(五)硕士优秀教师
(六)管理干部
1.厦门工学院教育培训中心执行主任招聘启事
ww***.cn[点击查看]
2.厦门工学院企业发展副总经理招聘启事
ww***.cn[点击查看]
3.厦门工学院多语种研习部主任招聘启事
ww***.cn[点击查看]
4.厦门工学院科研与学科处处长招聘启事
ww***.cn[点击查看]
5.厦门工学院校医院副主任或主任医师招聘启事
ww***.cn[点击查看]
四、薪酬待遇
五、应聘程序
1.简历投递:将材料压缩,以 海外博士网-姓名-岗位类型-毕业院校-专业-学历 命名文件,发送至邮箱hr@,shgrsc@,xmgxyrck@。
应聘材料(附件须完整)包括但不限于:
(1)《厦门工学院应聘报名表》(点击下载:厦门工学院应聘报名表-教学岗位.doc);
(2)身份证(非中国大陆地区居民可提供护照等证件);
(3)专业技术职务证书或职业(执业)资格证书;
(4)本科起所有学历、学位证书(留学归国人员须提供教育部出具的学历认证文件)与学信网《教育部学历电子注册备案表》;
(5)近五年育人、教学、科研成果清单与代表作;
(6)荣誉证书与可佐证符合应聘条件的其他材料。
以上材料按序归整为一个文件夹;应聘人员对全部材料的真实性负责。凡个人填报信息或材料不真实、不完整、不符合招聘岗位要求的,取消考核或聘用资格。
2.考核面试:根据岗位报名和双方沟通情况,学校分期分批组织考核面试,含初试(现场或线上) 再试(现场或线上) 复试(现场);具体安排另行通知。
3.资格审查:人力资源处核验候选人各类证件、报名表、工作实绩、科研成果等原件和复印件的真实性;核查候选人履历和背景;查询教师准入、信用、无犯罪记录等情况;测评教育工作者职业倾向等情况;均按具体通知办理。
4.报名截止:2025年12月31日;聘满即止。
管理干部详阅相关岗位的招聘启事;聘满即止。
5.违约须知:按《中华人民共和国民法典》和《中华人民共和国劳动合同法》规定,如录用通知书经您签署或回复确认或接受后,即视为您与学校达成了建立劳动关系的预约合同,具有法律约束力。双方均应诚信履约,任何一方违反约定均须承担相应法律责任。如您明确表示放弃入职或以行为表明放弃入职或拒绝报到,则构成违约。因您违约导致学校产生招聘费用和岗位空置损失,您同意承担相当于一个月基础月薪的违约金。
六、联系信息
1.咨询时间:工作日08:30-11:40、14:30-17:00
2.地址:福建厦门集美孙坂南路1251号厦门工学院人力资源处
3.学校人力资源处官网:ww***.cn[点击查看]
4.电话与联系人:0592-6667522,胡老师/池老师
简历投递:将材料压缩,以 海外博士网-姓名-岗位类型-毕业院校-专业-学历 命名文件,发送至邮箱hr@,shgrsc@,xmgxyrck@。
附件0个
上一条:[四川]宜宾丰川动力科技有限公司
