此信息由高校人才网审核并发布(查看原发布网址),应届生求职网转载该信息只是出于传递更多就业招聘信息,促进大学生就业的目的。如您对此转载信息有疑义,请与原信息发布者高校人才网核实,并请同时联系本站处理该转载信息。
[浙江]西湖大学
职位:2026招聘博士后
发布时间:2026-02-05
工作地点:其它
信息来源:高校人才网
职位类型:全职
专业标签:生物医学 医学技术 生物科学
职位描述
500 名额!西湖大学2026年博士后招聘启事
共计230个岗位,招 若干人
五险一金 定期/免费体检 节日福利
基本信息
发布时间:2026-02-05
截止日期:详见正文
学历要求:博士研究生
需求学科(供参考):
物理学, 光学工程, 系统科学, 计算机科学与技术, 材料科学与工程, 电子科学与技术, 化学, 生物学, 生物医学工程, 药学, 基础医学, 生物工程, 天文学, 人工智能, 机械工程, 控制科学与工程, 仪器科学与技术, 力学, 大气科学, 化学工程与技术, 环境科学与工程, 数学, 心理学, 软件工程, 动力工程及工程热物理, 信息与通信工程, 临床医学, 统计学, 公共卫生与预防医学, 特种医学, 专业未分类, 智能科学与技术
展开
公告详情
一、设岗情况
2026年,西湖大学设置博士后岗位500余个,涉及理学院、工学院、生命科学学院、医学院、校级科研机构,面向海内外优秀博士开放申请。识别二维码获取具体岗位信息,或滚动至文章底部查看岗位详情。
二、薪酬福利
1.根据学科背景及个人科研工作情况提供具有市场竞争力的薪酬;
2.提供完善的社会保险、住房公积金、补充医疗保险、教职工年度体检等福利;
3.加入工会后可享受工会会员福利,如节日及生日福利、教职工疗休养、参报医疗互助等。
三、资助政策
1.可享受杭州市博士后生活补贴(24或29万元/两年),可申请认定杭州市高层次人才,符合条件者可申请应届生生活补贴(博士10万元)、应届生租房补贴(不超过3万元)、博士后出站留来杭补助(40万元);
2.可享受杭州市博士后科研资助(10万元),对获得中国博士后科学基金资助和浙江省博士后择优项目资助的,杭州市给予1:1配套资助;
3.学校提供全方位培养体系,设立“西湖大学优秀博士后”“西湖优秀女性博士后奖”等项目。
四、综合保障
1.学校配备博士后公寓和专项公租房资源,并提供充分的生活配套设施;
2.学校可协助办理落户、协助对接子女的入学入托服务工作;
3.对符合条件的在站博士后可予以认定中级职称;
4.学校建有生物医学实验技术中心、实验动物中心、先进微纳加工与测试平台、高性能计算中心、物质科学公共实验平台、分子科学公共实验平台等六个校级公共服务平台,为科研人员提供强有力的科研服务支撑;
5.学校博士后联谊会不定期组织各类活动,促进信息共享与交流、丰富博士后文体生活。
五、应聘条件
基本条件:
1.身体健康,年龄不超过35周岁;
2.已取得或即将取得博士学位;
3.具有良好的学术道德和科研诚信,具有较强的科学研究能力和较高的学术水平,富有责任心和团队协助精神。
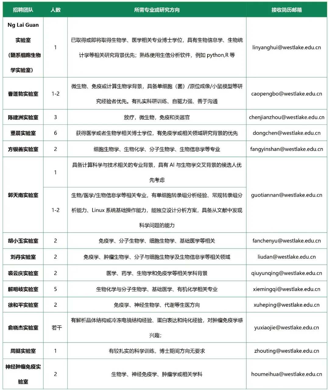
01理学院
02工学院
03生命科学学院
04医学院
05人工光合作用与太阳能燃料中心(CAP)
06应急医学研究中心
07牧原集团联合研究院
08理论科学研究院
09合成生物学与生物智造中心
10未来产业研究中心
11交叉科学中心(CIS)
更多最新博士后招收资讯请关注:
【高才博士后】网站→bo***com[点击查看]
[我要纠错]
公告热度
解锁详细分析
该公告在同类公告中的热度为 ***,目前已有 *** 对其非常感兴趣
欢迎扫描下方二维码关注官方微信(硕博QQ交流群:928126168 ,进微信群qr***.cn[点击查看]" target="_blank">请点击添加官方客服号) 
重要风险提示:如招聘单位在招聘过程中向求职者提出收取押金、保证金、体检费、材料费、成本费,或指定医院体检等,求职者有权要求招聘单位出具物价部门批准的收费许可证明材料,若无法提供相关证明,请求职者提高警惕,有可能属于诈骗或违规行为。
上一条:[福建]阳光学院
下一条:[四川]茂县卫生健康局
相关招聘信息:
[浙江]西湖大学 2026招聘博士后(2026-02-05,其它) [浙江]电子科技大学长三角研究院(衢州) 2026招聘(2026-02-05,其它) [江苏]江苏宏微特斯医药科技有限公司 国际销售外贸员(2026-02-05,其它) [陕西]西安国际医学中心医院 2026招聘116名工作人员(2026-02-05,其它) [其它]清华大学生物医学工程学院 生物医学工程博士后(2026-02-05,其它) [天津]天津医科大学肿瘤医院 博士后(2026-02-05,天津)