
10-12 周六 18:30-21:00
东南大学
九龙湖焦廷标馆圆形报告厅二楼大众智能电动汽车中心2025届校园招聘
一、公司介绍
基于“在中国,为中国”战略,大众智能电动汽车中心的规划和创建旨在覆盖从研发、生产到销售和服务的整个价值链。目前我们一共涵盖四家公司:大众汽车(安徽)有限公司、大众汽车(中国)科技有限公司、大众安徽数字化销售与服务有限公司、大众汽车(中国)投资有限公司安徽分公司。
目前校招岗位主要来自以下两家公司:
大众汽车(中国)科技有限公司:旨在为中国客户开创领先的新能源汽车技术。
大众汽车(安徽)有限公司:致力于在合肥开创新能源汽车智造基地,包括智能生产、智能质造和智慧物流。
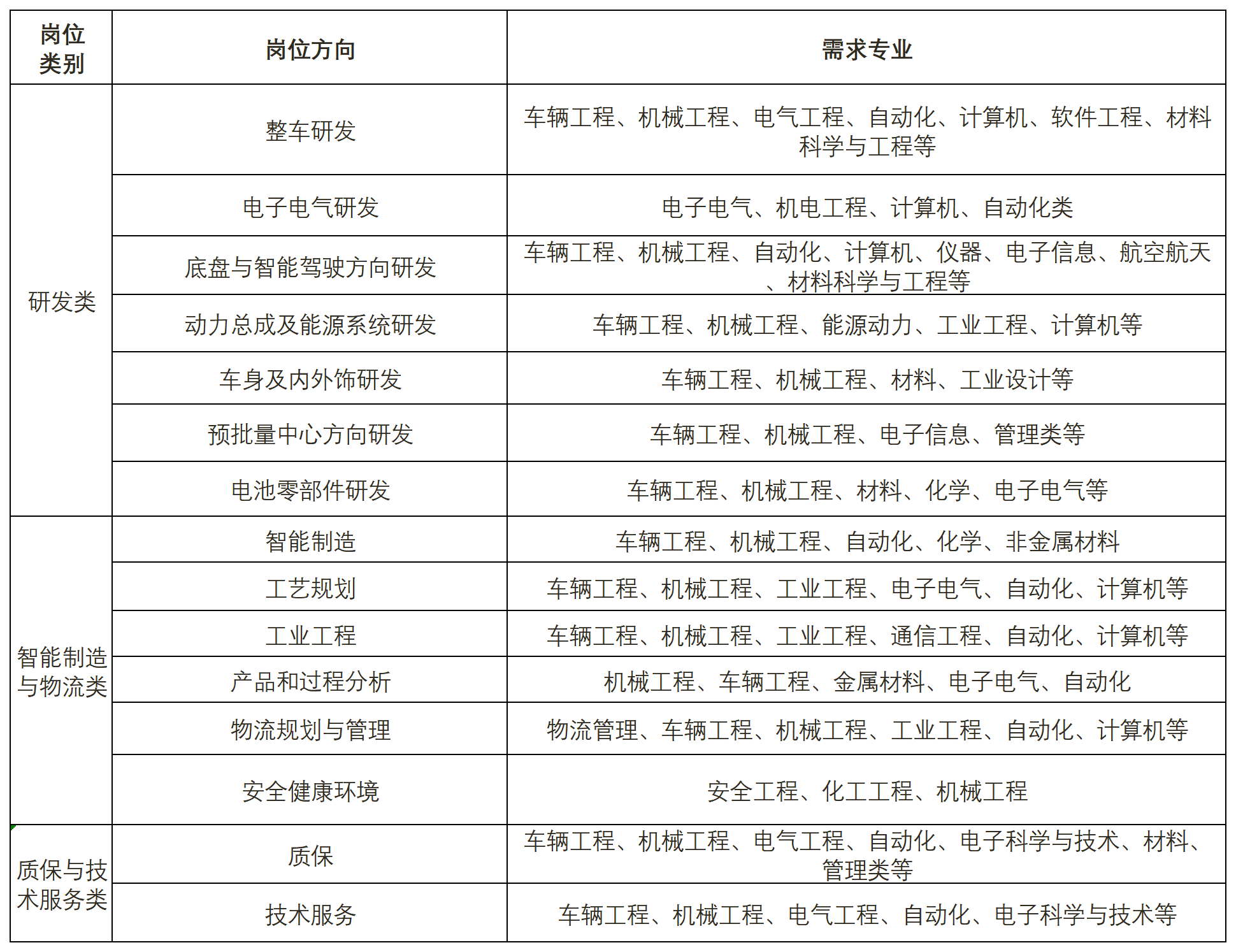
二、校招需求

三、校招流程
网申——HR初筛——线上测评——业务部门筛选——面试——offer发放
四、工作城市
合肥市、天津市
五、薪酬福利
1. 富有竞争力的薪酬结构
固定薪资:12 1薪(基本薪资) 浮动奖金
2. 高标准的六险一金 健康保障
法定缴纳五险、公积金12% 12%、补充商业保险、年度健康体检
3. 全方位的津贴 资助
租房补贴、午餐补贴、交通补贴、通讯补贴、教育资助
4. 完备体贴的工会福利
节日福利、生日福利、高温福利、结婚福利、育儿福利
5. 超长多样的休息休假
15天带薪年假、8天带薪病假、周末双休、法定节假日
六、职位申请通道
投递链接:ap***com
或扫描以下二维码投递简历
